VTeX: Solutions for Science Publishing logo


  • List of journals
  • Browse subjects
  • About Publisher
  • Help
  • Sitemap
Login Register

  1. Home
  2. Journals
  3. VMSTA
  4. Issues
  5. Volume 1, Issue 1 (2014)
  6. European call option issued on a bond go ...

European call option issued on a bond governed by a geometric or a fractional geometric Ornstein-Uhlenbeck process
Crossmark link logo suggesting to check for updates
Volume 1, Issue 1 (2014), pp. 95–108
Yu. Mishura   G. Rizhniak   V. Zubchenko  

Authors

 
Placeholder
https://doi.org/10.15559/vmsta-2014.1.1.2
Pub. online: 27 June 2014      Type: Research Article      Open accessOpen Access

Received
5 March 2014
Revised
25 April 2014
Accepted
5 June 2014
Published
27 June 2014

Abstract

European call option issued on a bond governed by a modified geometric Ornstein-Uhlenbeck process, is investigated. Objective price of such option as a function of the mean and the variance of a geometric Ornstein-Uhlenbeck process is studied. It is proved that the “Ornstein-Uhlenbeck” market is arbitrage-free and complete. We obtain risk-neutral measure and calculate the fair price of a call option. We consider also the bond price, governed by a modified fractional geometric Ornstein-Uhlenbeck process with Hurst index $H\in (1/2,1)$. Limit behaviour of the variance of the process as $H\to 1/2$ and $H\to 1$ is studied, the monotonicity of the variance and the objective price of the option as a function of Hurst index is established.

1 Introduction

Modern financial world requires increasingly more accurate and convenient models for simulation of the dynamics of real financial markets. Classical stochastic models for interest rates dynamics are Vasicek, Cox-Ingersoll-Ross and Hull–White models [1–4, 6, 7, 9, 10]. These models turn out to be convenient for interest rates dynamics modelling as well as for analysis of dynamics of financial instruments, depending on interest rates.
Actually any model gives only a certain approximation of the real markets dynamics. In particular, interest rates of real financial markets typically have jumping dynamics at some moments of time. Also, a serious shortcoming of Vasicek and Hull-White models is the possibility of interest rate under the model to become negative.
To avoid negative values, we consider the geometric Vasicek model (Ornstein-Uhlenbeck model). For instance, we consider a modified geometric Ornstein-Uhlenbeck process and modified geometric fractional Ornstein-Uhlenbeck process with the fractional Brownian motion with Hurst index $H>1/2$ instead of the Wiener process. This process has a long memory property and flexibility, necessary for simulation of specific features of financial markets.
The paper is devoted to the investigation of European call option, issued on a bond, governed by a geometric or a fractional geometric Ornstein-Uhlenbeck process. The paper is organized as follows. In Section 2 we obtain the objective price of a call option, issued on a bond, governed by a modified geometric Ornstein-Uhlenbeck process. Its behaviour as a function of mean and variance of the modified Ornstein-Uhlenbeck process is studied in Section 3. Section 4 is devoted to the arbitrage-free property and completeness of the market generated by a modified Ornstein-Uhlenbeck process. The call option fair price is obtained in Section 5. In Section 6 we get the objective price of the call option, governed by a modified fractional geometric Ornstein-Uhlenbeck process with Hurst index $H\in (1/2,1)$. The asymptotic behaviour of a modified fractional geometric Ornstein-Uhlenbeck process variance as $H\to 1/2$ and $H\to 1$ is investigated in Section 7. Finally, the monotonicity property of the variance and the objective price of the option as the Hurst index function is presented in Section 8.

2 The objective price of a European call option issued on a bond governed by a modified geometric Ornstein-Uhlenbeck process

Let $(\varOmega ,\mathcal{F},\{\mathcal{F}\}_{t\ge 0},P)$ be the probability space which satisfies standard assumptions. Let $W=\{W_{t},\mathcal{F}_{t},t\ge 0\}$ be the Wiener process defined on this probability space. The Ornstein-Uhlenbeck process is defined as the solution of the following stochastic differential equation
\[d\tilde{X}_{t}=-a\tilde{X}_{t}dt+\gamma dW_{t},\hspace{1em}\tilde{X}|_{t=0}=\tilde{X}_{0},\]
where $a>0$ and $\gamma >0$ are constants. This stochastic differential equation has the following solution:
\[\tilde{X}_{t}=\tilde{X}_{0}{e}^{-at}+\gamma {e}^{-at}{\int _{0}^{t}}{e}^{as}\hspace{0.1667em}dW_{s}.\]
The process $\tilde{X}$ is Gaussian and Markov.
In what follows for technical simplicity we consider $\tilde{X}_{0}=1$. The Ornstein-Uhlenbeck process has the following numerical characteristics: $E\tilde{X}_{t}={e}^{-at}\to 0$, $t\to \infty $ and $\operatorname{Var}\tilde{X}_{t}={\gamma }^{2}\frac{1-{e}^{-2at}}{2a}\to \frac{{\gamma }^{2}}{2a}$, $t\to \infty $. That is mean and variance are asymptotically stable, so this process is convenient for simulation of interest rates or stock values, but it can take negative values. Therefore for interest rate dynamics simulation a geometric Ornstein-Uhlenbeck process appears to be more acceptable:
\[\tilde{Z}_{t}=\exp \{\tilde{X}_{t}\}=\exp \bigg\{{e}^{-at}+\gamma {e}^{-at}{\int _{0}^{t}}{e}^{as}\hspace{0.1667em}dW_{s}\bigg\}.\]
Let us consider a modified geometric Ornstein-Uhlenbeck process Z with additional parameter for the variance:
(1)
\[Z_{t}=\exp \{X_{t}\},\]
where $X_{t}={e}^{-\mu t}+\gamma {e}^{-\mu t}{\int _{0}^{t}}{e}^{as}dW_{s}$ is the modified Ornstein-Uhlenbeck process, $a>0$, $\mu \in R$. Mathematical expectation and variance for $X_{T}$ are the following:
\[m_{o}:=EX_{T}={e}^{-\mu T},\]
\[{\sigma _{o}^{2}}:=\operatorname{Var}X_{T}={\gamma }^{2}{e}^{-2\mu T}{\int _{0}^{T}}{e}^{2as}\hspace{0.1667em}ds={\gamma }^{2}{e}^{-2\mu T}\frac{1}{2a}\big({e}^{2aT}-1\big).\]
Consider the model of financial market where a bond price is governed by a geometric Ornstein-Uhlenbeck process (1). Let us calculate the objective price of the European call option issued on this bond. In what follows in this section we assume that all values are discounted.
First we prove a simple auxiliary result.
Lemma 2.1.
Let the bond price be governed by the stochastic process ${e}^{Y}$, where $Y=\{Y_{t},\hspace{0.1667em}t\in [0,T]\}$ is a Gaussian process. Then the price C of the issued on this bond European call option with the strike price K and maturity date T equals
(2)
\[C\big(m,{\sigma }^{2}\big)={e}^{m+\frac{1}{2}{\sigma }^{2}}\varPhi \bigg(\frac{m+{\sigma }^{2}-\ln K}{\sigma }\bigg)-K\varPhi \bigg(\frac{m-\ln K}{\sigma }\bigg),\]
where $m=EY_{T}$, ${\sigma }^{2}=\operatorname{Var}Y_{T}$.
Proof.
We express the option price in terms of density of the distribution:
\[C\big(m,{\sigma }^{2}\big)=E{\big[{e}^{Y_{T}}-K\big]}^{+}={\int _{\ln K}^{\infty }}\big({e}^{x}-K\big)\frac{1}{\sigma \sqrt{2\pi }}\exp \bigg\{-\frac{{(x-m)}^{2}}{2{\sigma }^{2}}\bigg\}\hspace{0.1667em}dx:=I_{1}+I_{2}.\]
Now we calculate either of the integrals:
\[\begin{array}{r@{\hskip0pt}l}\displaystyle I_{1}& \displaystyle ={\int _{\ln K}^{\infty }}{e}^{x}\frac{1}{\sigma \sqrt{2\pi }}\exp \bigg\{-\frac{{(x-m)}^{2}}{2{\sigma }^{2}}\bigg\}\hspace{0.1667em}dx\\{} & \displaystyle =\exp \bigg\{m+\frac{{\sigma }^{2}}{2}\bigg\}\bigg(1-\varPhi \bigg(\frac{\ln K-m-{\sigma }^{2}}{\sigma }\bigg)\bigg)\\{} & \displaystyle =\exp \bigg\{m+\frac{{\sigma }^{2}}{2}\bigg\}\varPhi \bigg(\frac{m+{\sigma }^{2}-\ln K}{\sigma }\bigg),\end{array}\]
where Φ is the distribution function of the standard normal distribution. Similarly
\[\begin{array}{r@{\hskip0pt}l}\displaystyle I_{2}& \displaystyle =-K{\int _{\ln K}^{\infty }}\frac{1}{\sigma \sqrt{2\pi }}\exp \bigg\{-\frac{{(x-m)}^{2}}{2{\sigma }^{2}}\bigg\}\hspace{0.1667em}dx=-K{\int _{\frac{\ln K-m}{\sigma }}^{\infty }}\frac{1}{\sqrt{2\pi }}{e}^{-\frac{{y}^{2}}{2}}\hspace{0.1667em}dy\\{} & \displaystyle =-K\bigg(1-\varPhi \bigg(\frac{\ln K-m}{\sigma }\bigg)\bigg)=-K\varPhi \bigg(\frac{m-\ln K}{\sigma }\bigg).\end{array}\]
Thus the equality (2) holds.  □
Corollary 2.1.
Using the result of Lemma 2.1 we obtain the objective price $C_{o}$ of the European call option issued on the bond governed by the modified geometric Ornstein-Uhlenbeck process Z:
\[C_{o}={e}^{m_{o}+\frac{1}{2}{\sigma _{o}^{2}}}\varPhi \bigg(\frac{m_{o}+{\sigma _{o}^{2}}-\ln K}{\sigma _{o}}\bigg)-K\varPhi \bigg(\frac{m_{o}-\ln K}{\sigma _{o}}\bigg).\]

3 The behaviour of the option price as a function of mean and variance

We investigate the behaviour of the European call option price (2) as a function of the mean m and the variance ${\sigma }^{2}$.
Lemma 3.1.
The option price (2) is increasing in m and in ${\sigma }^{2}$.
Proof.
We calculate the derivatives with respect to $s:={\sigma }^{2}$ and m. The derivative in s is equal
(3)
\[\begin{array}{r@{\hskip0pt}l}\displaystyle C{(m,s)_{s}^{{^{\prime }}}}& \displaystyle =\frac{1}{2}\exp \bigg\{m+\frac{s}{2}\bigg\}\varPhi \bigg(\frac{m+s-\ln K}{\sqrt{s}}\bigg)\\{} & \displaystyle \hspace{1em}+\frac{s-m+\ln K}{2\sqrt{2\pi }s\sqrt{s}}\exp \bigg\{m+\frac{s}{2}\bigg\}\exp \bigg\{-\frac{1}{2}{\bigg(\frac{m+s-\ln K}{\sqrt{s}}\bigg)}^{2}\bigg\}\\{} & \displaystyle \hspace{1em}+\frac{K(m-\ln K)}{2\sqrt{2\pi }s\sqrt{s}}\exp \bigg\{-\frac{1}{2}{\bigg(\frac{m-\ln K}{\sqrt{s}}\bigg)}^{2}\bigg\}\\{} & \displaystyle =\frac{1}{2}\exp \bigg\{m+\frac{s}{2}\bigg\}\varPhi \bigg(\frac{m+s-\ln K}{\sqrt{s}}\bigg)+\frac{K}{2\sqrt{2\pi s}}\exp \bigg\{-\frac{1}{2}{\bigg(\frac{m-\ln K}{\sqrt{s}}\bigg)}^{2}\bigg\}.\end{array}\]
The derivative in m is equal
(4)
\[\begin{array}{r@{\hskip0pt}l}\displaystyle C{(m,s)_{m}^{{^{\prime }}}}& \displaystyle =\exp \bigg\{m+\frac{s}{2}\bigg\}\varPhi \bigg(\frac{m+s-\ln K}{\sqrt{s}}\bigg)\\{} & \displaystyle \hspace{1em}+\frac{1}{\sqrt{2\pi }\sqrt{s}}\exp \bigg\{m+\frac{s}{2}\bigg\}\exp \bigg\{-\frac{1}{2}{\bigg(\frac{m+s-\ln K}{\sqrt{s}}\bigg)}^{2}\bigg\}\\{} & \displaystyle \hspace{1em}-\frac{K}{\sqrt{2\pi }\sqrt{s}}\exp \bigg\{-\frac{1}{2}{\bigg(\frac{m-\ln K}{\sqrt{s}}\bigg)}^{2}\bigg\}\\{} & \displaystyle =\exp \bigg\{m+\frac{s}{2}\bigg\}\varPhi \bigg(\frac{m+s-\ln K}{\sqrt{s}}\bigg).\end{array}\]
From the equalities (3) and (4) it follows, that both derivatives are positive, and therefore the option price increases in m and in ${\sigma }^{2}$.  □

4 Arbitrage-free property and completeness of the financial market generated by a modified Ornstein-Uhlenbeck process

We investigate the arbitrage-free property and completeness of the financial market generated by a modified geometric Ornstein-Uhlenbeck process. Let us recall the necessary definitions.
Definition 4.1.
The probability measure ${P}^{\ast }\sim P$ is called the martingale measure if the discounted price process is ${P}^{\ast }$-martingale.
Let the financial market be considered on $[0,T]$.
Definition 4.2.
A financial market is complete, if every $\mathcal{F}_{T}$-measurable integrated contingent claim is achievable, that is for such claim the generating portfolio exists.
The existence of the martingale measure ${P}^{\ast }$ is equivalent to the arbitrage-free property of the market, its uniqueness is equivalent to the completeness of the market.
Let us prove the arbitrage-free property and completeness of the financial market. On the market under consideration we have the risk-free interest rate $B(t)={e}^{rt}$ and the risk price process governed by a modified geometric Ornstein-Uhlenbeck process X. Note that X satisfies the following linear stochastic differential equation:
\[dX_{t}=-\mu X_{t}dt+\gamma {e}^{(a-\mu )t}dW_{t},\hspace{1em}X_{0}=1.\]
In order of technical simplification further on we consider the following discounted price process:
\[{Z_{t}^{\ast }}=Z_{t}\exp \bigg\{-rt-\frac{{\gamma }^{2}}{2}{\int _{0}^{t}}{e}^{2(a-\mu )s}\hspace{0.1667em}ds\bigg\}=\exp \big\{{X_{t}^{\ast }}\big\},\]
where
\[{X_{t}^{\ast }}:={e}^{-\mu t}-rt-\frac{{\gamma }^{2}}{2}{\int _{0}^{t}}{e}^{2(a-\mu )s}\hspace{0.1667em}ds+\gamma {e}^{-\mu t}{\int _{0}^{t}}{e}^{as}\hspace{0.1667em}dW_{s}.\]
This discounted price process can be represented as follows:
\[\begin{array}{r@{\hskip0pt}l}\displaystyle {Z_{t}^{\ast }}& \displaystyle =\exp \bigg\{X_{t}-rt-\frac{{\gamma }^{2}}{2}{\int _{0}^{t}}{e}^{2(a-\mu )s}\hspace{0.1667em}ds\bigg\}\\{} & \displaystyle =\exp \bigg\{1-\mu {\int _{0}^{t}}X_{s}\hspace{0.1667em}ds+\gamma {\int _{0}^{t}}{e}^{(a-\mu )s}\hspace{0.1667em}dW_{s}-rt-\frac{{\gamma }^{2}}{2}{\int _{0}^{t}}{e}^{2(a-\mu )s}\hspace{0.1667em}ds\bigg\}\\{} & \displaystyle =\exp \bigg\{\gamma {\int _{0}^{t}}{e}^{(a-\mu )s}\hspace{0.1667em}dW_{s}-\frac{{\gamma }^{2}}{2}{\int _{0}^{t}}{e}^{2(a-\mu )s}\hspace{0.1667em}ds-{\int _{0}^{t}}(\mu X_{s}+r)\hspace{0.1667em}ds+1\bigg\}.\end{array}\]
We look for the likelihood ratio $\frac{d{P}^{\ast }}{dP}|_{t}$ of the form
\[\frac{d{P}^{\ast }}{dP}\bigg|_{t}=\exp \bigg\{{\int _{0}^{t}}\beta _{s}\hspace{0.1667em}dW_{s}-\frac{1}{2}{\int _{0}^{t}}{\beta _{s}^{2}}\hspace{0.1667em}ds\bigg\},\]
where $\beta _{t}$, $t\in [0,T]$, is $\mathcal{F}_{t}$-adapted process and the discounted price process ${Z_{t}^{\ast }}$ is the martingale with respect to the measure ${P}^{\ast }$. Consider the product of the price process and the likelihood ratio:
(5)
\[\begin{array}{r@{\hskip0pt}l}\displaystyle {Z_{t}^{\ast }}\frac{d{P}^{\ast }}{dP}\bigg|_{t}& \displaystyle =\exp \bigg\{{\int _{0}^{t}}\big[\gamma {e}^{(a-\mu )s}+\beta _{s}\big]\hspace{0.1667em}dW_{s}\\{} & \displaystyle \hspace{1em}-\frac{1}{2}{\int _{0}^{t}}\big[{\gamma }^{2}{e}^{2(a-\mu )s}+2(\mu X_{s}+r)+{\beta _{s}^{2}}\big]\hspace{0.1667em}ds+1\bigg\}.\end{array}\]
Since this process must be a martingale with respect to the objective measure P, it must have the form:
(6)
\[\exp \bigg\{{\int _{0}^{t}}\alpha _{s}\hspace{0.1667em}dW_{s}-\frac{1}{2}{\int _{0}^{t}}{\alpha _{s}^{2}}\hspace{0.1667em}ds\bigg\}.\]
Comparing integrands in (5) and (6), we obtain the following equations for the processes α and β:
\[\alpha _{t}=\gamma {e}^{(a-\mu )t}+\beta _{t},\]
\[{\alpha _{t}^{2}}={\gamma }^{2}{e}^{2(a-\mu )t}+{\beta _{t}^{2}}+2(\mu X_{t}+r).\]
From these equations we obtain that
\[\beta _{t}=\frac{\mu }{\gamma }{e}^{(\mu -a)t}X_{t}+\frac{r}{\gamma }{e}^{(\mu -a)t}.\]
For all that the process $\frac{d{P}^{\ast }}{dP}|_{t}$ must be a martingale. According to Theorem 6.1 [5] the process $\varphi _{t}(c)=\exp \{{\int _{0}^{t}}c_{s}\hspace{0.1667em}dW_{s}-\frac{1}{2}{\int _{0}^{t}}{c_{s}^{2}}\hspace{0.1667em}ds\}$ is a martingale on $[0,T]$ with $E\varphi _{t}(c)=1$, $t\in [0,T]$, when c is a Gaussian process such that
\[\underset{t\le T}{\sup }\operatorname{E}|c_{t}|<\infty \hspace{1em}\text{and}\hspace{1em}\underset{t\le T}{\sup }\operatorname{Var}\hspace{0.1667em}{c_{t}^{2}}<\infty .\]
In our case $\beta _{t}$, $t\in [0,T]$, is indeed Gaussian and $\mathcal{F}_{t}$-adapted. We also know that
\[\operatorname{E}X_{t}={e}^{-\mu t}\hspace{1em}\text{and}\hspace{1em}\operatorname{Var}X_{t}=\frac{{\gamma }^{2}{e}^{-2\mu t}}{2a}\big({e}^{2at}-1\big).\]
Then
\[\operatorname{E}\beta _{t}=\frac{\mu }{\gamma }{e}^{-at}+\frac{r}{\gamma }{e}^{(\mu -a)t}\hspace{1em}\text{and}\hspace{1em}\operatorname{Var}\beta _{t}=\frac{1}{2a}{\mu }^{2}\big(1-{e}^{-2at}\big).\]
So the martingale conditions hold.
Since equations (5) and (6) explicitly define the process β, then the martingale measure $\frac{d{P}^{\ast }}{dP}|_{T}$ on $[0,T]$ is also defined uniquely.
Thus the following result holds:
Theorem 4.1.
The financial market generated by a modified geometric Ornstein-Uhlenbeck process is arbitrage-free and complete.

5 The comparison of objective and fair price of the European call option

Our further goal is to calculate the fair price of the European call option issued on the bond with the discounted price governed by the price process ${Z}^{\ast }$, and to compare it with the objective price of the option issued on the specified bond.
Let K be the option strike price, the option maturity time is T, r is the annual compounded risk-free bank interest rate. The discounted strike price of the option is equal ${K}^{\ast }:=K{e}^{-rT}$.
Using the results of the previous section we obtain the following representation for the fair price $C_{f}$ of the European call option, issued on the bond with discounted price, governed by the process ${Z}^{\ast }$:
\[C_{f}={E}^{\ast }{\big[{Z_{T}^{\ast }}-{K}^{\ast }\big]}^{+}=E{\big[{e}^{{Y_{T}^{\ast }}}-{K}^{\ast }\big]}^{+},\]
where ${E}^{\ast }$ is the mean with respect to the risk-neutral measure, ${Y_{t}^{\ast }}:=\gamma {\int _{0}^{t}}{e}^{(a-\mu )s}\hspace{0.1667em}dW_{s}-\frac{{\gamma }^{2}}{2}{\int _{0}^{t}}{e}^{2(a-\mu )s}\hspace{0.1667em}ds$. The process ${Y}^{\ast }$ is Gaussian, the mean and the variance of ${Y_{T}^{\ast }}$ are the following:
\[m_{f}=E{Y_{T}^{\ast }}=-\frac{1}{2}{\gamma }^{2}{\int _{0}^{T}}{e}^{2(a-\mu )s}\hspace{0.1667em}ds=-\frac{1}{2}{\gamma }^{2}{b_{T}^{2}},\]
\[{\sigma _{f}^{2}}:=\operatorname{Var}\hspace{0.1667em}{Y_{T}^{\ast }}={\gamma }^{2}{\int _{0}^{T}}{e}^{2(a-\mu )s}\hspace{0.1667em}ds={\gamma }^{2}{b_{T}^{2}},\]
where
\[{b_{t}^{2}}={\int _{0}^{t}}{e}^{2(a-\mu )s}\hspace{0.1667em}ds=\left\{\begin{array}{l@{\hskip10.0pt}l}\frac{1}{2(a-\mu )}[{e}^{2(a-\mu )t}-1],\hspace{1em}& a\ne \mu ,\\{} t,\hspace{1em}& a=\mu .\end{array}\right.\]
We apply Lemma 2.1 and obtain the following fair price of the option:
\[C_{f}={e}^{m_{f}+\frac{1}{2}{\sigma _{f}^{2}}}\varPhi \bigg(\frac{m_{f}+{\sigma _{f}^{2}}-\ln {K}^{\ast }}{\sigma _{f}}\bigg)-{K}^{\ast }\varPhi \bigg(\frac{m_{f}-\ln {K}^{\ast }}{\sigma _{f}}\bigg).\]
Using the same lemma we obtain the following objective price of the option, issued on the specified bond:
(7)
\[C_{{o}^{\ast }}={e}^{m_{{o}^{\ast }}+\frac{1}{2}{\sigma _{{o}^{\ast }}^{2}}}\varPhi \bigg(\frac{m_{{o}^{\ast }}+{\sigma _{{o}^{\ast }}^{2}}-\ln {K}^{\ast }}{\sigma _{{o}^{\ast }}}\bigg)-{K}^{\ast }\varPhi \bigg(\frac{m_{{o}^{\ast }}-\ln {K}^{\ast }}{\sigma _{{o}^{\ast }}}\bigg),\]
where $m_{{o}^{\ast }}$ and ${\sigma _{{o}^{\ast }}^{2}}$ are the mean and the variance respectively of the process ${X_{T}^{\ast }}$:
\[m_{{o}^{\ast }}:=E\big[{X_{T}^{\ast }}\big]={e}^{-\mu T}-rT-\frac{{\gamma }^{2}}{2}{\int _{0}^{T}}{e}^{2(a-\mu )s}\hspace{0.1667em}ds={e}^{-\mu T}-rT-\frac{1}{2}{\gamma }^{2}{b_{T}^{2}},\]
\[{\sigma _{{o}^{\ast }}^{2}}:=\operatorname{Var}{X_{T}^{\ast }}={\gamma }^{2}{e}^{-2\mu T}{\int _{0}^{T}}{e}^{2as}\hspace{0.1667em}ds={\gamma }^{2}{e}^{-2\mu T}\frac{1}{2a}\big({e}^{2aT}-1\big).\]
Using Lemma 3.1 we obtain that the option price is an increasing function of the mean and the variance. Therefore comparing the mean and the variance of the corresponding processes, we can compare the objective and the fair option price.
(1) Suppose that $r<\frac{{e}^{-\mu T}}{T}$. Compare the mean and the variance
\[m_{f}=-\frac{1}{2}{\gamma }^{2}{b_{T}^{2}}\hspace{1em}\text{and}\hspace{1em}{\sigma _{f}^{2}}={\gamma }^{2}{b_{T}^{2}}\]
for the case of the fair price with the corresponding values
\[m_{{o}^{\ast }}={e}^{-\mu T}-rT-\frac{1}{2}{\gamma }^{2}{b_{T}^{2}}\hspace{1em}\text{and}\hspace{1em}{\sigma _{{o}^{\ast }}^{2}}={\gamma }^{2}{e}^{-2\mu T}\frac{1}{2a}\big({e}^{2aT}-1\big)\]
for the objective price case.
For the mean of the corresponding processes we have the inequality $m_{f}<m_{{o}^{\ast }}$. Investigate the mutual location of the variances.
First we consider the case $a\ne \mu $. Then
\[{\sigma _{f}^{2}}={\gamma }^{2}\frac{1}{2(a-\mu )}\big[{e}^{2(a-\mu )T}-1\big],\]
\[{\sigma _{{o}^{\ast }}^{2}}={\gamma }^{2}{e}^{-2\mu T}\frac{1}{2a}\big[{e}^{2aT}-1\big].\]
It is obvious that
\[{\sigma _{f}^{2}}={\gamma }^{2}{\int _{0}^{T}}{e}^{2(a-\mu )s}\hspace{0.1667em}ds>{\gamma }^{2}{e}^{-2\mu T}{\int _{0}^{T}}{e}^{2as}\hspace{0.1667em}ds={\sigma _{{o}^{\ast }}^{2}},\]
when $\mu >0$, and the inverse inequality holds when $\mu <0$.
Now consider the case $a=\mu $. Then ${\sigma _{f}^{2}}={\gamma }^{2}T>{\gamma }^{2}\frac{1-{e}^{-2aT}}{2a}={\sigma _{{o}^{\ast }}^{2}}$.
(2) Let $r>\frac{{e}^{-\mu T}}{T}$, $a>0$, $\mu >0$. Then $m_{f}>m_{{o}^{\ast }}$ and ${\sigma _{f}^{2}}>{\sigma _{{o}^{\ast }}^{2}}$. Thus we have proved the following result:
Lemma 5.1.
(1) Let the interest rate $r<\frac{{e}^{-\mu T}}{T}$, $a>0$, $\mu <0$. Then the fair price is less than the objective price $C_{{o}^{\ast }}>C_{f}$.
(2) Let $r>\frac{{e}^{-\mu T}}{T}$, $a>0$, $\mu >0$. Then $C_{{o}^{\ast }}<C_{f}$.

6 The price of a bond governed by a fractional geometric Ornstein-Uhlenbeck process

The standard fractional Brownian motion with Hurst index $H\in (0,1)$ is a Gaussian process ${B}^{H}=\{{B_{t}^{H}},t\in R_{+}\}$ on the $(\varOmega ,\mathcal{F},P)$ with the following properties:
  • (i) $E{B_{t}^{H}}=0$, $t\in R_{+}$,
  • (ii) $E{B_{t}^{H}}{B_{s}^{H}}=\frac{1}{2}({t}^{2H}+{s}^{2H}-|t-s{|}^{2H})$, $s,t\in R_{+}$.
Let us introduce a fractional Ornstein-Uhlenbeck process
\[{X_{t}^{H}}={e}^{-\mu t}+\gamma {e}^{-\mu t}{\int _{0}^{t}}{e}^{as}d{B_{s}^{H}},\]
where ${B_{s}^{H}}$ is a fractional Brownian motion with Hurst index $H>1/2$. The existence of the integral ${\int _{0}^{t}}{e}^{as}d{B_{s}^{H}}$ follows from [8]. The process ${X}^{H}$ satisfies the following stochastic differential equation:
\[d{X_{t}^{H}}=-\mu {X_{t}^{H}}dt+\gamma {e}^{(a-\mu )t}d{B_{t}^{H}}.\]
The mean and the variance of the Ornstein-Uhlenbeck process ${X}^{H}$ at the moment T equal
(8)
\[m={e}^{-\mu T}\]
and
(9)
\[{\sigma }^{2}=H(2H-1){\gamma }^{2}{e}^{-2\mu T}{\int _{0}^{T}}{\int _{0}^{T}}{e}^{as+au}|s-u{|}^{2H-2}\hspace{0.1667em}du\hspace{0.1667em}ds,\]
correspondingly. Consider a European call option issued on a bond, governed by a geometric fractional Ornstein-Uhlenbeck process
\[{Y_{t}^{H}}=\exp \big\{{X_{t}^{H}}\big\}.\]
We calculate the objective price of this option using formula $E{[{Y_{T}^{H}}-K]}^{+}$. The random variable we calculate the mean for has the same structure as in the case of a modified geometric Ornstein-Uhlenbeck process. This random variable consists of the non-random and Gaussian component. Therefore, according to the formula (2), the price of such option is equal:
\[E{\big[{Y_{T}^{H}}-K\big]}^{+}=\exp \bigg\{m+\frac{{\sigma }^{2}}{2}\bigg\}\varPhi \bigg(\frac{m+{\sigma }^{2}-\ln K}{\sigma }\bigg)-K\varPhi \bigg(\frac{m-\ln K}{\sigma }\bigg),\]
where the mean m is determined by the formula (8), and the variance ${\sigma }^{2}$ is determined by the formula (9).

7 The behaviour of a fractional geometric Ornstein-Uhlenbeck process variance as a function of Hurst index

At first, we investigate the behaviour of a fractional geometric Ornstein-Uhlenbeck process variance as a function of Hurst index when H approaches its bounds $1/2$ and 1. In this order, rewrite the variance in the following way.
Lemma 7.1.
The fractional geometric Ornstein-Uhlenbeck process variance can be represented as follows:
\[{\sigma }^{2}=H(2H-1){\gamma }^{2}{e}^{-2\mu t}\frac{1}{a}\bigg({e}^{2at}{\int _{0}^{t}}{e}^{-az}{z}^{2H-2}\hspace{0.1667em}dz-{\int _{0}^{t}}{e}^{az}{z}^{2H-2}\hspace{0.1667em}dz\bigg).\]
Proof.
We consider the integral ${\int _{0}^{t}}{\int _{0}^{t}}{e}^{as+au}|s-u{|}^{2H-2}\hspace{0.1667em}du\hspace{0.1667em}ds$. Replace the double integral with the repeated integral:
\[{\int _{0}^{t}}{\int _{0}^{t}}{e}^{as+au}|s-u{|}^{2H-2}\hspace{0.1667em}du\hspace{0.1667em}ds=2{\int _{0}^{t}}{e}^{as}{\int _{0}^{s}}{e}^{au}{(s-u)}^{2H-2}\hspace{0.1667em}du\hspace{0.1667em}ds.\]
Then it is easy to obtain the following representation for the variance:
\[{\sigma }^{2}=H(2H-1){\gamma }^{2}{e}^{-2\mu t}\frac{1}{a}\bigg({e}^{2at}{\int _{0}^{t}}{e}^{-az}{z}^{2H-2}\hspace{0.1667em}dz-{\int _{0}^{t}}{e}^{az}{z}^{2H-2}\hspace{0.1667em}dz\bigg).\]
 □
Lemma 7.2.
\[\underset{H\to \frac{1}{2}}{\lim }{\sigma }^{2}=\frac{{\gamma }^{2}{e}^{-2\mu t}}{2a}\big({e}^{2at}-1\big);\]
\[\underset{H\to 1}{\lim }{\sigma }^{2}=\frac{{\gamma }^{2}{e}^{-2\mu t}}{{a}^{2}}{\big(1-{e}^{at}\big)}^{2}.\]
Proof.
We consider two integrals from the previous lemma, multiplied by $(2H-1)$, and use the formula of integration by parts for the first and second integrals respectively:
\[u={e}^{-az};\hspace{2em}du=-a{e}^{-az}dz;\hspace{2em}dv=(2H-1){z}^{2H-2};\hspace{2em}v={z}^{2H-1},\]
\[u={e}^{az};\hspace{2em}du=a{e}^{az}dz;\hspace{2em}dv=(2H-1){z}^{2H-2};\hspace{2em}v={z}^{2H-1}.\]
We obtain
\[(2H-1){\int _{0}^{t}}{e}^{-az}{z}^{2H-2}\hspace{0.1667em}dz={e}^{-at}{t}^{2H-1}+a{\int _{0}^{t}}{e}^{-az}{z}^{2H-1}\hspace{0.1667em}dz,\]
\[(2H-1){\int _{0}^{t}}{e}^{az}{z}^{2H-2}\hspace{0.1667em}dz={e}^{at}{t}^{2H-1}-a{\int _{0}^{t}}{e}^{az}{z}^{2H-1}\hspace{0.1667em}dz.\]
When $H\to \frac{1}{2}$, it is obvious that ${t}^{2H-1}\to 1$, ${z}^{2H-1}\to 1$. So
\[\underset{H\to \frac{1}{2}}{\lim }(2H-1){\int _{0}^{t}}{e}^{-az}{z}^{2H-2}\hspace{0.1667em}dz={e}^{-at}{t}^{2H-1}+a{\int _{0}^{t}}{e}^{-az}{z}^{2H-1}\hspace{0.1667em}dz=1,\]
\[\underset{H\to \frac{1}{2}}{\lim }(2H-1){\int _{0}^{t}}{e}^{az}{z}^{2H-2}\hspace{0.1667em}dz={e}^{at}{t}^{2H-1}-a{\int _{0}^{t}}{e}^{az}{z}^{2H-1}\hspace{0.1667em}dz=1.\]
Now we investigate the asymptotic behaviour of the variance when $H\to \frac{1}{2}$.
\[\underset{H\to \frac{1}{2}}{\lim }{\sigma }^{2}=\frac{{\gamma }^{2}{e}^{-2\mu t}}{2a}\big({e}^{2at}-1\big).\]
When $H\to 1$ we have
\[\underset{H\to 1}{\lim }{\sigma }^{2}=\frac{{\gamma }^{2}{e}^{-2\mu t}}{a}\bigg({e}^{2at}{\int _{0}^{t}}{e}^{-az}\hspace{0.1667em}dz-{\int _{0}^{t}}{e}^{az}\hspace{0.1667em}dz\bigg),\]
\[\underset{H\to 1}{\lim }{\sigma }^{2}=\frac{{\gamma }^{2}{e}^{-2\mu t}}{{a}^{2}}{\big(1-{e}^{at}\big)}^{2}.\]
 □
Therefore the variance of the geometric fractional Ornstein-Uhlenbeck process when $H\to \frac{1}{2}$ converges to the variance of the geometric Ornstein-Uhlenbeck process with a Wiener process.

8 Variance and the objective price of the option monotonicity as a function of the Hurst index

Now we investigate the monotonicity of variance as a function of the Hurst index. Consider
\[\begin{array}{r@{\hskip0pt}l}& \displaystyle H(2H-1)\bigg({e}^{2aT}{\int _{0}^{T}}{e}^{-az}{z}^{2H-2}\hspace{0.1667em}dz-{\int _{0}^{T}}{e}^{az}{z}^{2H-2}\hspace{0.1667em}dz\bigg)\\{} & \displaystyle \hspace{1em}=2{e}^{aT}H(2H-1){\int _{0}^{T}}\frac{{e}^{a(T-z)}-{e}^{a(z-T)}}{2}{z}^{2H-2}\hspace{0.1667em}dz\\{} & \displaystyle \hspace{1em}=2{e}^{aT}H(2H-1){\int _{0}^{T}}\sinh \big(a(T-z)\big){z}^{2H-2}\hspace{0.1667em}dz.\end{array}\]
The multiplier $2{e}^{aT}$ does not depend on H, so it is omitted. Use integration by parts:
\[u=\sinh \big(a(T-z)\big);\hspace{2em}du=-a\cdot \cosh \big(a(T-z)\big);\]
\[dv=(2H-1){z}^{2H-2}dz;\hspace{2em}v={z}^{2H-1}.\]
We obtain
\[H(2H-1){\int _{0}^{T}}\sinh \big(a(T-z)\big){z}^{2H-2}\hspace{0.1667em}dz=Ha{\int _{0}^{T}}{z}^{2H-1}\cosh \big(a(T-z)\big)\hspace{0.1667em}dz.\]
Using integration by parts again
\[u=\cosh \big(a(T-z)\big);\hspace{2em}du=-a\cdot \sinh \big(a(T-z)\big);\]
\[dv=H{z}^{2H-1}dz;\hspace{2em}v=\frac{1}{2}{z}^{2H},\]
we get
\[Ha{\int _{0}^{T}}{z}^{2H-1}\cosh \big(a(T-z)\big)\hspace{0.1667em}dz=\frac{a}{2}\bigg({T}^{2H}+a{\int _{0}^{T}}{z}^{2H}\sinh \big(a(T-z)\big)\hspace{0.1667em}dz\bigg).\]
Now we consider the term
\[R(H)={T}^{2H}+a{\int _{0}^{T}}{z}^{2H}\sinh \big(a(T-z)\big)\hspace{0.1667em}dz.\]
Using the following transformation $\frac{z}{T}=x$; $dz=Tdx$; $z\in [0;T]$; $x\in [0;1]$, we obtain
\[R(H)={T}^{2H}+a{T}^{2H+1}{\int _{0}^{1}}{x}^{2H}\sinh \big(aT(1-x)\big)\hspace{0.1667em}dx.\]
Use the change of variables $aT=p$:
\[R(H)={T}^{2H}\bigg(1+p{\int _{0}^{1}}{x}^{2H}\sinh \big(p(1-x)\big)\hspace{0.1667em}dx\bigg).\]
Let us calculate the derivative
\[\begin{array}{r@{\hskip0pt}l}\displaystyle {R^{\prime }}(H)& \displaystyle =2{T}^{2H}\ln T\bigg(1+p{\int _{0}^{1}}{x}^{2H}\sinh \big(p(1-x)\big)\hspace{0.1667em}dx\bigg)\\{} & \displaystyle \hspace{1em}+2{T}^{2H}p{\int _{0}^{1}}{x}^{2H}\sinh \big(p(1-x)\big)\ln x\hspace{0.1667em}dx.\end{array}\]
Up to some constant multiplier
\[\frac{{R^{\prime }}(H)}{R(H)}=\ln T+\frac{p{\textstyle\int _{0}^{1}}{x}^{2H}\sinh (p(1-x))\ln x\hspace{0.1667em}dx}{1+p{\textstyle\int _{0}^{1}}{x}^{2H}\sinh (p(1-x))\hspace{0.1667em}dx}.\]
${R^{\prime }}(H)$ has the same sign as $\frac{{R^{\prime }}(H)}{R(H)}$. Therefore we investigate the sign of the right part. The numerator is negative, and due to the negative logarithm it increases in H. The denominator is positive and is decreasing in H. Thus the fraction is increasing in H.
We obtain three possible cases:
  • 1. If T and p are such that under $H=\frac{1}{2}$
    (10)
    \[\ln T+\frac{p{\textstyle\int _{0}^{1}}x\sinh (p(1-x))\ln x\hspace{0.1667em}dx}{1+p{\textstyle\int _{0}^{1}}x\sinh (p(1-x))\hspace{0.1667em}dx}>0,\]
    then the variance increases in H. This situation is presented on the graph vmsta-1-1-vmsta02-g001.jpg
  • 2. If T and p are such that
    (11)
    \[\ln T+\frac{p{\textstyle\int _{0}^{1}}x\sinh (p(1-x))\ln x\hspace{0.1667em}dx}{1+p{\textstyle\int _{0}^{1}}x\sinh (p(1-x))\hspace{0.1667em}dx}<0,\]
    and at the same time
    (12)
    \[\ln T+\frac{p{\textstyle\int _{0}^{1}}{x}^{2}\sinh (p(1-x))\ln x\hspace{0.1667em}dx}{1+p{\textstyle\int _{0}^{1}}{x}^{2}\sinh (p(1-x))\hspace{0.1667em}dx}>0,\]
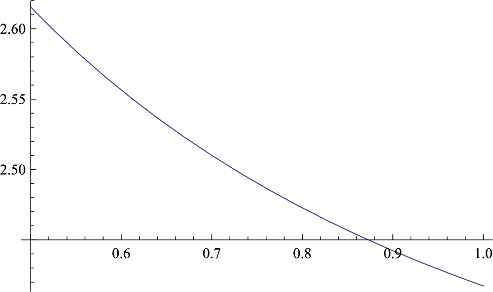
    then the variance first decreases to the minimum and then increases. vmsta-1-1-vmsta02-g002.jpg
  • 3. If
    (13)
    \[\ln T+\frac{p{\textstyle\int _{0}^{1}}{x}^{2}\sinh (p(1-x))\ln x\hspace{0.1667em}dx}{1+p{\textstyle\int _{0}^{1}}{x}^{2}\sinh (p(1-x))\hspace{0.1667em}dx}<0,\]
    then the variance decreases. vmsta-1-1-vmsta02-g003.jpg
In turn we can conclude on the monotonicity of the objective price of the option issued on the bond driven by the fractional geometric Ornstein-Uhlenbeck process, as a function of the Hurst index. Since the objective price increases in ${\sigma }^{2}$, for the price as a function of Hurst index there are also three cases:
  • 1. The objective price increases in H. This case corresponds to the first case of the variance monotonicity, i.e. for T and p such that under $H=\frac{1}{2}$ inequality (10) holds true.
  • 2. The variance first decreases to the minimum and then increases. This case corresponds to the second case of the variance monotonicity, i.e. when for T and p we have (11) and (12).
  • 3. The price decreases in H. This case corresponds to the third case of the variance monotonicity, i.e. when (13) holds true.

9 Conclusions

We calculate the objective price of the European call option issued on a bond governed by a modified geometric Ornstein-Uhlenbeck process. The behaviour of the objective option price as a function of m and ${\sigma }^{2}$ (the mean and the variance of the corresponding modified Ornstein-Uhlenbeck process) is investigated. We show the arbitrage-free property and completeness of the financial market generated by the modified Ornstein-Uhlenbeck process. The risk-neutral measure and the fair price for the specified option are obtained. We compare the fair and objective price of the indicated option. Then we consider the model of the bond governed by a modified fractional Ornstein-Uhlenbeck process. The objective price of the option issued on such bond is calculated. The asymptotic behaviour and the monotonicity of the variance of a modified fractional geometric Ornstein-Uhlenbeck process as a function of the Hurst index are investigated. In particular, the cases of the monotonicity of variance are obtained.

References

[1] 
Beleza Sousa, J., Esquivel, M.L., Gaspar, R.M.: Machine learning Vasicek model calibration with Gaussian processes. Commun. Stat., Simul. Comput. 41(6), 776–786 (2012). MR2877834
[2] 
Deakin, A.S., Davison, M.: An analytic solution for a Vasicek interest rate convertible bond model. J. Appl. Math. 2010 (2010). MR2588207
[3] 
Georges, P.: The Vasicek and CIR models and the expectation hypothesis of the interest rate term structure. Working Paper, Department of Finance (2003)
[4] 
Huang, G., Deng, G., Huang, L.: Valuation for an American continuous-instalment put option on bond under Vasicek interest rate model. J. Appl. Math. Decis. Sci. 2009 (2009). MR2530015
[5] 
Liptser, R.S., Shiryayev, A.N.: Statistics of Random Processes I, General Theory. Springer (1977). MR0474486
[6] 
Lo, C.F.: Lie-algebraic approach for pricing zero-coupon bonds in single-factor interest rate models. J. Appl. Math. 2013 (2013). MR3056212
[7] 
Mamon, R.: Three ways to solve for bond prices in the Vasicek model. J. Appl. Math. Decis. Sci. 8(1), 1–14 (2004). MR2042166
[8] 
Norros, I., Valkeila, A., Irtamo, J.: An elementary approach to a Girsanov formula and other analytical results on fractional Brownian motions. Bernoulli 5(4), 571–587 (1999). MR1704556
[9] 
Sen, R.: A multi-state Vasicek model for correlated default rate and loss severity. Risk Mag. (1 June 2008)
[10] 
Stehlikova, B.: Averaged bond prices for Fong-Vasicek and the generalized Vasicek interest rates models. In: Mathematical Methods in Economics and Industry (3–7 June 2007)
Exit Reading PDF XML


Table of contents
  • 1 Introduction
  • 2 The objective price of a European call option issued on a bond governed by a modified geometric Ornstein-Uhlenbeck process
  • 3 The behaviour of the option price as a function of mean and variance
  • 4 Arbitrage-free property and completeness of the financial market generated by a modified Ornstein-Uhlenbeck process
  • 5 The comparison of objective and fair price of the European call option
  • 6 The price of a bond governed by a fractional geometric Ornstein-Uhlenbeck process
  • 7 The behaviour of a fractional geometric Ornstein-Uhlenbeck process variance as a function of Hurst index
  • 8 Variance and the objective price of the option monotonicity as a function of the Hurst index
  • 9 Conclusions
  • References

Export citation

Copy and paste formatted citation
Placeholder

Download citation in file


Share


RSS

  • About Publisher
Powered by PubliMill  •  Privacy policy